人社首次印發:18項勞動輕微違法行為不予處罰
時間:2024-05-23
瀏覽: 5061
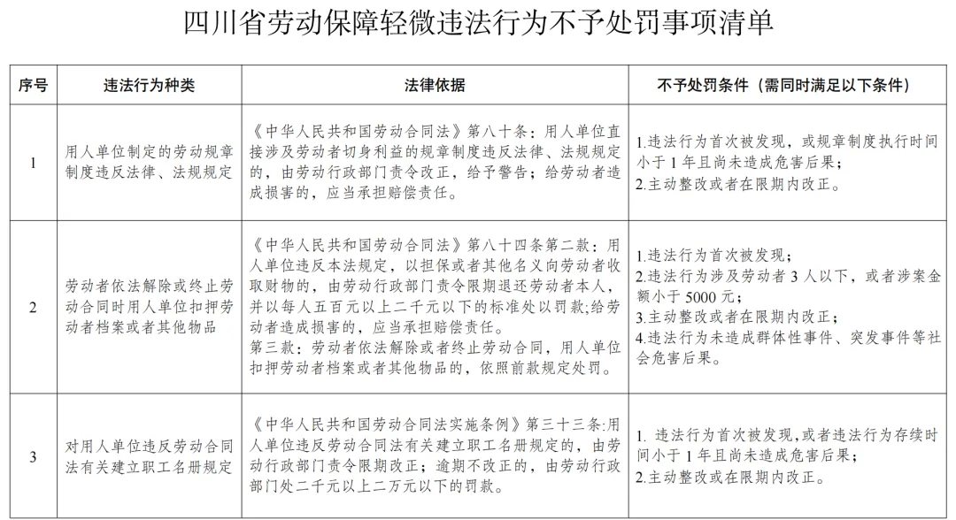
近期,四川省印發《四川省勞動保障輕微違法行為不予處罰清單》,6月1日起,這18種勞動保障輕微違法行為同時滿足首次違法、主動整改、后果輕微等條件后,將不予行政處罰。
一、人社首次印發:18種勞動違法行為符合條件后不再處罰
近期,四川省人社廳印發《四川省勞動保障輕微違法行為不予處罰清單》的通知,該《通知》從2024年6月1日起正式執行。

《清單》詳情如下:




分析
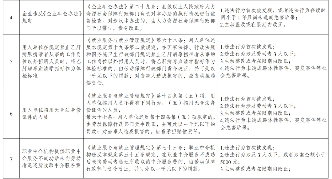
四川省人力資源社會保障廳首次印發《四川省勞動保障輕微違法行為不予處罰清單》,在清單中詳細羅列了18種輕微違法情形,同時符合條件的企業可以不予行政處罰,清單列出的違法情形主要包括用人單位招用無合法身份證件的人員,職業中介機構提供職業中介服務不成功后未向勞動者退還所收取中介服務費,用人單位、工傷職工或者近親屬在工傷認定中提供虛假材料……
《通知》主要有以下三個特點:
1、聚焦“輕微違法”行為
明確輕微違法行為不予行政處罰要求,對違法行為輕微并及時改正且未造成危害后果的不予行政處罰,或者初次違法且危害后果輕微并及時改正的可以不予行政處罰。
2、堅持過罰相當,教育與懲戒相結合
以事實為依據,綜合考量違法行為的性質、情節以及社會危害程度;堅持教育與懲戒相結合,實施輕微違法行為容錯糾錯機制。對于違反禁止使用童工規定等嚴重侵害勞動者合法權益的違法行為,不適用輕微違法行為不予行政處罰。
3、積極引導合法用工
對于企業“輕微違法”行為,不是一桿子打死,而是引導企業主動整改,認清違法行為,在保證勞動者權益不造成嚴重后果的前提下,不予處罰,體現了堅持包容審慎與嚴格監管相結合的做法,統籌情理法關系,積極營造穩定、公平、可預期的營商環境。
二、不予處罰不代表企業合規性降低
除了四川省以外,北京、廣東、天津、山東等多地都出臺了“人力資源輕微違法行為不予行政處罰清單”,明確企業違法用工危害后果輕微并及時改正的,對企業不予以處罰。
1、北京:人力社保領域29項輕微違法事項可不予行政處罰
北京市輕微違法行為事項涉及勞動合同、工作時間、就業管理、勞務派遣、人力資源市場、職業能力建設、社會保險、勞動保障監察等多個事項。

對不予行政處罰適用情形規定必須同時具備以下條件:
(1)違法行為涉及人數不超過設定標準
(2)一年內無違反同一規定查處記錄
(3)未造成危害后果
(4)主動整改或在行政機關責令(限期)改正期限內改正等。
2、深圳:8類勞動監察領域輕微違法行為不予處罰
主要涉及勞動合同、就業服務等領域8類不予處罰的輕微違法行為及相關免罰條件和法律依據。

3、南京:7類勞動監察領域輕微違法行為不予處罰
主要涉及勞動保障監察領域七項不予處罰的輕微違法行為及相關免罰條件和法律依據。

雖然對用人單位的輕微違法行為不予處罰,但并不意味著放縱,而是要指出用人單位存在的問題,責令用人單位改正違法行為,并提出合規的指導性建議。
綜合來看,企業還是要注重企業合規性,就全國范圍來看,大家還需要關注人社部從2017年1月1日起正式執行的《重大勞動保障違法行為社會公布辦法》,該辦法公布了7種行為屬于重大勞動保障違法。
7種重大勞動保障違法行為
(一)克扣、無故拖欠勞動者勞動報酬,數額較大的;拒不支付勞動報酬,依法移送司法機關追究刑事責任的;
(二)不依法參加社會保險或者不依法繳納社會保險費,情節嚴重的;
(三)違反工作時間和休息休假規定,情節嚴重的;
(四)違反女職工和未成年工特殊勞動保護規定,情節嚴重的;
(五)違反禁止使用童工規定的;
(六)因勞動保障違法行為造成嚴重不良社會影響的;
(七)其他重大勞動保障違法行為。
用人單位存在重大勞動保障違法行為,人社行政部門依法進行查處,并予以社會公布。
除此之外,將用人單位社會公布情況作為人社行政部門信用體系建設和開展部門聯合懲戒的重要內容。
而且《辦法》規定,對于此類用人單位,一是應當將重大勞動保障違法行為及其社會公布情況記入用人單位勞動保障守法誠信檔案,納入人力資源社會保障社會信用體系;二是與其他部門和社會組織依法依規實施信息共享和聯合懲戒,依法依規開展信息共享互認和聯合懲戒,加大用人單位的違法成本。
三、給企業的一些提醒
基于此,我們給企業提出三點建議:
一、合規用工底線思維。
對企業違法情形要加強學習,在用工過程中以合法合規為底線,建立保護企業及員工權益的合理性用工制度,結合業務情況、勞動法規以及用人管理等,做好入職、在職及離職的三個階段的用工管理工作,提高管理者的用工風險意識。
二、積極化解勞動爭議。
企業與員工發生爭議是無法全部避免的,勞動爭議有兩個處理環節,一是內部調解,二是官方處理。企業與員工應積極將勞動爭議在內部調解好,確實無法調解的,到了官方處理環節,要積極配合檢查人員工作,主動整改,避免出現行政處罰。
三、正確認知處罰后果。
企業一旦被行政處罰,會在官方網站公示并同步到企業信用系統。
所以,企業一旦被查處并行政處罰,會對企業經營、品牌形象和優惠政策享受等產生影響。
比如,行政處罰繳納罰款,造成企業資金的損失;計劃上市的企業,會影響開具合規證明;官方網站通報,對企業品牌形象或有影響;企業被處罰標識后,穩崗補貼等優惠政策將無法享受。
來源:四川省人社廳、北京市人社局、深圳市人社局、南京市人社局、51社保網等
提示

確定